国家能源局印发煤矿智能化技术升级应用试点项目名单
山西省、内蒙古自治区、云南省能源局,河北省、安徽省、山东省、四川省、陕西省、宁夏回族自治区、新疆维吾尔自治区发展改革委,河南省工业和信息化厅,中国华能集团有限公司、中国大唐集团有限公司、中国华电集团有限公司、国家电力投资集团有限公司、国家能源投资集团有限责任公司、中国中煤能源集团有限公司:
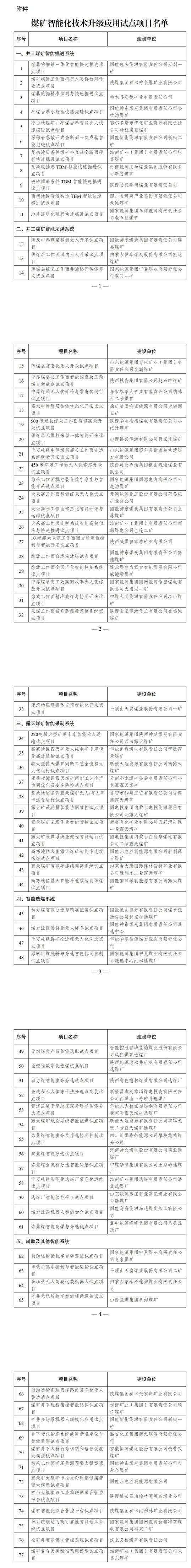
为深入贯彻落实党中央和国务院关于优化提升传统产业的决策部署,加快煤矿智能化关键技术攻关和推广应用,迭代提升煤矿智能化建设运行水平,根据《国家能源局综合司关于开展煤矿智能化技术升级应用试点工作的通知》(国能综通煤炭〔2025〕120号),经组织申报、初审推荐、专家评审和网上公示等程序,确定“煤巷钻锚铺一体化智能快速掘进试点项目”等77个项目为煤矿智能化技术升级应用试点项目。现将试点项目名单予以公布,并就有关事项通知如下。
一、科学编制试点项目实施方案。项目建设单位要以突破智能化关键技术瓶颈、推进智能系统优化升级为目标,聚焦典型应用场景,科学编制试点项目建设实施方案,明确试点建设目标、技术方案、攻关重点、进度安排、资金支持、保障措施等。其中,建设目标、攻关重点等要对照国能综通煤炭〔2025〕120号文中的技术指标进行细化量化,达到分领域升级试点目标要求。试点项目建设期原则上不超过3年。实施方案经省级煤炭行业管理部门(煤矿智能化建设牵头部门)、有关中央企业审核后组织实施,并抄送国家能源局。
二、加强试点项目组织实施。项目建设单位要落实试点工作主体责任,做好试点项目要素保障,按照实施方案加快试点项目建设,推进试点任务取得实效。鼓励项目建设单位与煤机装备制造企业、科研单位等组建联合技术创新团队,协同推进技术攻关和实践应用。省级煤炭行业管理部门(煤矿智能化建设牵头部门)、有关中央企业要加强对试点项目的动态跟踪和过程指导,积极协调解决试点工作中的困难和问题,推动项目按计划如期完成,为试点工作创造良好环境。
三、做好试点工作评估验收。试点项目建设任务完成后,省级煤炭行业管理部门(煤矿智能化建设牵头部门)、有关中央企业要对照试点建设目标和技术指标等要求,组织专家对试点项目进行评估验收,出具验收意见,并梳理总结试点项目建设进展成效和成熟模式,相关情况报国家能源局。国家能源局适时开展试点项目建设验收情况抽查。
四、加大试点成果推广应用。省级煤炭行业管理部门(煤矿智能化建设牵头部门)、有关中央企业要充分发挥试点项目示范引领作用,积极组织开展试点工作经验交流和技术推广,加快推进煤矿智能化升级改造,全面提升智能化建设运行水平。国家能源局依据有关政策规定加大试点项目支持力度,推动典型经验和成熟模式在全国范围内推广应用。
附件:煤矿智能化技术升级应用试点项目名单
国家能源局综合司
2026年1月29日

